婚姻登记
概述
结婚应当男女双方完全自愿,禁止任何一方对另一方加以强迫,禁止任何组织或者个人加以干涉。结婚年龄,男不得早于二十二周岁,女不得早于二十周岁。直系血亲或者三代以内的旁系血亲禁止结婚。要求结婚的男女双方应当亲自到婚姻登记机关申请结婚登记。符合本法规定的,予以登记,发给结婚证。完成结婚登记,即确立婚姻关系。
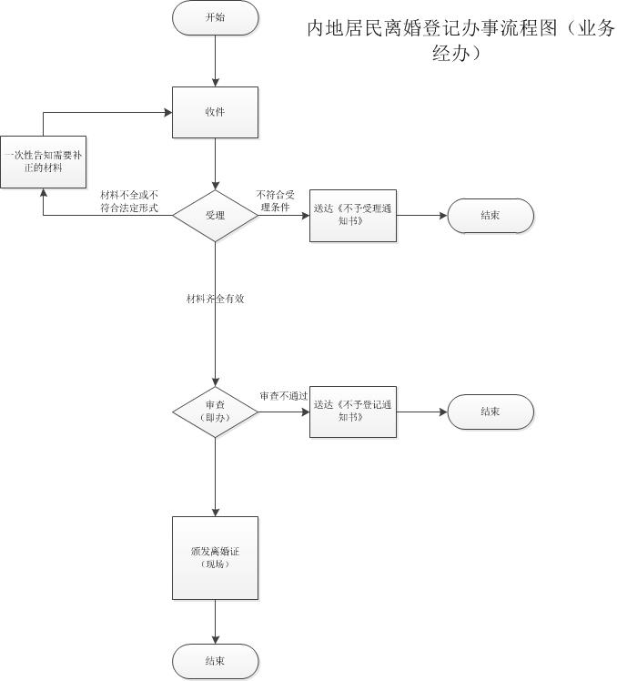
夫妻双方自愿离婚的,应当签订书面离婚协议,并亲自到婚姻登记机关申请离婚登记。离婚协议应当载明双方自愿离婚的意思表示和对子女抚养、财产以及债务处理等事项协商一致的意见。自婚姻登记机关收到离婚登记申请之日起三十日内,任何一方不愿意离婚的,可以向婚姻登记机关撤回离婚登记申请。规定期限届满后三十日内,双方应当亲自到婚姻登记机关申请发给离婚证;未申请的,视为撤回离婚登记申请。婚姻登记机关查明双方确实是自愿离婚,并已经对子女抚养、财产以及债务处理等事项协商一致的,予以登记,发给离婚证。
办理所需材料
一、结婚登记
1、男女双方户口簿原件{集体户口应提供本人已加盖户籍章的个人页(有户口具体地址)或集体户口首页原件加个人页原件或集体户口首页的复印件盖管理户口单位的印章加个人页},以上没有提及复印件的,均需原件。
2、男女双方身份证原件(身份证与户口簿姓名、性别、出生日期、身份证号码不同的,应到公安部门更改一致)。
3、男女双方两寸近期合影免冠证件彩照三张
4、户口簿上的婚姻状况应当与当事人声明一致。不一致的,当事人应当向登记机关提供能够证明其声明真实性的法院生效司法文书、配偶居民死亡医学证明(推断)书等材料;不一致且无法提供相关材料的,当事人应当先到有关部门更正。当事人声明的婚姻状况与婚姻登记档案记载不一致的,当事人应当向登记机关提供能够证明其声明真实性的法院生效司法文书、配偶居民死亡医学证明(推断)书等材料。
5、军人应提交:军官证(警官证)∕士兵证、身份证和团级以上政治部门出具的《军人婚姻登记证明》。
6、若双方户口均不在本省须提供内地居民一方当事人经常居住地的有效居住证。
二、离婚登记
(一)离婚申请
1、男女双方户口簿原件{集体户口应提供本人已加盖户籍章的个人页(有户口具体地址)或集体户口首页原件加个人页原件或集体户口首页的复印件盖管理户口单位的印章加个人页},以上没有提及复印件的,均需原件。
2、男女双方身份证原件(身份证与户口簿姓名、性别、出生日期、身份证号码不同的,应到公安部门更改一致)。
3、结婚证(申请办理离婚登记的当事人有一本结婚证丢失的,当事人应当书面声明遗失,申请办理离婚登记的当事人两本结婚证都丢失的,当事人应当书面声明结婚证遗失并提供加盖查档专用章的结婚登记档案复印件)。
4、军人应提交:军官证(警官证)∕士兵证、身份证和团级以上政治部门出具的《军人婚姻登记证明》。
(二)离婚登记
1、男女双方户口簿原件{集体户口应提供本人已加盖户籍章的个人页(有户口具体地址)或集体户口首页原件加个人页原件或集体户口首页的复印件盖管理户口单位的印章加个人页},以上没有提及复印件的,均需原件。
2、男女双方身份证原件(身份证与户口簿姓名、性别、出生日期、身份证号码不同的,应到公安部门更改一致)。
3、结婚证(申请办理离婚登记的当事人有一本结婚证丢失的,当事人应当书面声明遗失,申请办理离婚登记的当事人两本结婚证都丢失的,当事人应当书面声明结婚证遗失并提供加盖查档专用章的结婚登记档案复印件)。
4、单人两寸照片各两张。5、离婚协议书一式三份。
咨询电话和地址
福清市民政局婚姻登记处地址:福清市政务服务中心二楼东厅6、7号窗口。
咨询电话:0591-85168537
预约服务
1、打开闽政通APP
2、路径:办事--婚育--婚姻登记预约--福州市--福清市婚姻登记处。
流程图


常见问题
Q:申请结婚登记当事人一方不能到场,能否委托其亲属代办结婚登记?
A:我国婚姻法明确规定“要求结婚的男女双方必须亲自到婚姻登记机关进行登记”。如果有一方不能到场,登记机关是不能为其办理结婚登记的。
Q:离婚冷静期多少天?
A:自婚姻登记机关收到离婚登记申请并向当事人发放《离婚登记申请受理回执单》之日起三十日内.


