最高立省1298元!福清正式启动!
日期:2025-05-16 09:05浏览量:0
来源:壹福清
好消息!!
福清正式启动
适龄女性HPV疫苗接种惠民项目
面向9-45岁的适龄女性推出
4款HPV疫苗优惠接种政策
并重点加强青少年群体免疫防护
此项民生举措将有效降低接种门槛
助力提升全年龄段
尤其是9-14岁小年龄段女性
HPV疫苗的接种率
从而构筑宫颈癌防护屏障
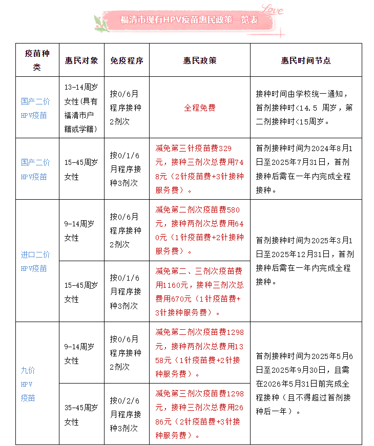
“根据市卫健局、市教育局、市财政局和市妇联联合发布的方案,此次项目为适龄女性提供4种HPV疫苗减免接种优惠政策,涵盖九价HPV疫苗、国产二价HPV疫苗、进口二价HPV疫苗等多种疫苗,最高可减免1298元 ,适龄女性可按照知情、自愿原则选择接种其中一种HPV疫苗。”
市疾控中心相关负责人告诉记者,宫颈癌是目前唯一一个病因明确、可以预防的癌症,几乎所有的宫颈癌都是由于高危型HPV持续感染导致,此次项目旨在提升受种对象人群宫颈疾病防控意识,有效降低受种对象宫颈癌和癌前病变发病率,减少因罹患疾病导致的家庭、社会负担,提高女性健康水平。
资料图
Part.01
本次惠民项目实施对象
为福清市9-45岁未接种过HPV疫苗的女性。
Part.02
具体惠民政策、时间节点
详见一览表
“目前HPV疫苗库存充足,有接种意愿的适龄女性可携带身份证(9-14岁还需携带预防接种证)前往就近的接种点接种。”该负责人提醒,不符合上述条件的或任一剂不在上述期间内完成接种的受种者,不予享受优惠。
Part.03
接种地点
福清市疾控中心、福清市各社区卫生服务中心和各乡镇卫生院均可提供HPV疫苗接种服务。(注意开诊时间,避免跑空)
福清市HPV疫苗接种点信息一览表
常见问题
1、双价、四价、九价 HPV 疫苗有什么区别?
HPV疫苗是预防人乳头瘤病毒(HPV)感染的有效手段,而双价、四价和九价疫苗的主要区别在于预防的病毒型别数量和范围。
2、HPV疫苗的安全性如何?
HPV疫苗的有效性、安全性及保护效果已被广泛证实。和大多数疫苗相同,部分人接种HPV疫苗可能出现接种部位疼痛、红肿、硬结等轻微症状,不需治疗,一般两到三天会恢复。
常见不良反应有疲乏、肌痛、头痛、发热;注射部位反应疼痛、发红、肿胀;关节痛、胃肠道症状(包括恶心、呕吐、腹泻和腹痛)、荨麻疹和皮疹。大多不良反应为轻中度,短期内可自行缓解,具体详见疫苗说明书。
3、哪些人群不适宜接种HPV疫苗?
(1)对HPV疫苗任一活性成分或辅料严重过敏反应者。
(2)既往注射HPV疫苗后有出现严重过敏反应者,不应再次接种。
(3)受种者患有急性严重发热疾病时应推迟接种。
(4)受种者为血小板减少症患者或任何凝血功能紊乱患者应谨慎接种。
(5)接种前3个月内应避免使用免疫球蛋白或血液制品。
(6)已经或准备妊娠的女性推迟接种HPV疫苗。
4、接种HPV疫苗对孩子的月经有影响吗?还没有来月经或月经不规律的学生是否可以接种HPV疫苗?
目前研究显示HPV疫苗接种与月经量少、月经不规律等月经不调症状无因果关系,因此没有来月经或月经不规律的女生也是可以接种的。月经期并非HPV疫苗接种的禁忌证,但大部分女性在月经期有不同程度经期不适,建议尽量避开月经期接种。
5、HPV疫苗接种程序进行到一半时,可以换不同型别HPV疫苗替代接种吗?
由于目前缺乏足够的相关临床研究数据,建议使用同厂家同剂型疫苗完成全程免疫。
尽早接种HPV疫苗
是预防宫颈癌最经济有效的措施之一
早接种早防护


